Wie werden Prozesse effizient und verständlich dargestellt?
Prozesse sollten für alle Leser, auch Nicht-Prozess-Experten, verständlich sein
Tipps für eine gute Prozessbeschreibung
- Kurze informative Beschreibungen statt Fliesstexte
- Verständliche Sprache - zielgruppengerecht
- Mitgeltende Informationen direkt im Prozess verlinken (Verantwortlichkeiten, Dokumente, Risiken, ...)
- Regelfälle, nicht Sonderfälle, abbilden (80/20-Prinzip)
- Prozess-Schritte auffeinanderfolgend anordnen und darstellen
- Verknüpfungen/Schnittstellen zwischen Prozessen darstellen
- Komplizierte und grosse Prozesse in mehrere Teilprozesse gliedern
- Stammdaten von Prozessen, wenn möglich, über Auswahllisten und nicht über Freitexte erfassen
Prozess-Layout
Bei der Erstellung des Layouts für die Flow-Chart ist es wichtig zu überlegen, welche Informationen auf Prozess-Schritt-Ebene angegeben werden sollen und für die Mitarbeitenden relevant sind.
- Verantwortung
- Hilfsmittel/Dokumente
- Risiken
- Normen
- Applikationen
- DEMI (Durchführung, Entscheid, Mitwirkung, Information)
- ...
Beispiel Prozess-Layout

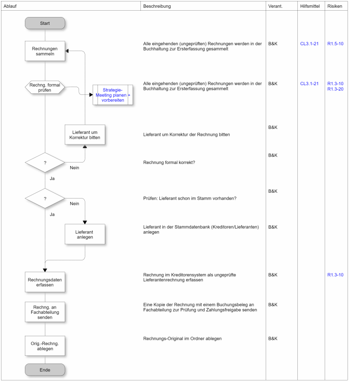
Prozess-Ablauf Übersicht
Der Ablauf sollte so einfach und verständlich wie möglich beschrieben werden. Dabei empfiehlt es sich die Tätigkeiten mit knappen Begriffen zu betiteln. Weitere Ausführungen zu einer Tätigkeit lassen sich über die Beschreibung aufnehmen. Die zusätzlich relevanten Informationen lassen sich über die konfigurierten Spalten darstellen und per Klick abrufen. Dadurch kann ohne langen Fliesstext ein Prozess ausreichend, aber kurz und verständlich beschrieben werden.
Bei umfangreichen oder sehr komplexen Prozessen empfiehlt es sich diesen ggfs. in mehrere Teilprozesse zu gliedern. Dadurch wird die Darstellung, Lesbarkeit und Verwaltung eines solchen Prozesses erleichert. Die Teilprozesse lassen sich untereinander verknüpfen oder in einen übergeordneten Prozess mit einbinden.
Prozess-Daten
Alle zum Prozess zugehörigen Informationen, welche nicht im Ablauf erscheinen, können in den Prozess-Kenndaten abgebildet werden.
Mögliche Informationen könnten sein:
- Ziel und Zweck des Prozesses
- Input/Output
- Geltungsbereich des Prozesses (z.B. gesamte Unternehmung, spezifischer Standort etc.)
- Messgrössen
- Kritische Erfolgsfaktoren
- Normative Grundlagen
- Mitgeltende Unterlagen
- Risiken
- Chancen
Diese Informationen sollten anhand der Kriterien für eine hohe Datenqualität gepflegt werden. Informationen dazu gibt es im extra Blogartikel hier.
Für die Erfassung solcher Daten können verschiedene Feldtypen ausgewählt werden. Bei Werten bzw. Inhalten, welche nicht unbedingt wiederkehrend sind und in den Stammdatenerfasst werden, erfolgt dies über einfache Textfelder. Stammdaten sollten immer über Auswahllisten zur Verfügung gestellt werden.
Übersicht Prozess-Kenndaten inkl. Dokumente und Risiken aus Ablauf
Über die Kenndaten lassen sich verknüpfte Elemente wie Dokumente und Risiken per Klick in der aktuellen Version abrufen. Ebenfalls dienen die Kenndaten der Übersicht über alle zusätzlichen Informationen zum Prozess neben der Flow-Chart.
Die Kenndaten lassen sich über die konfigurierten Felder leicht abfüllen, entweder über Textfelder oder über Auswahllisten zu systeminternen Inhalten.
Fazit: Sind sowohl die Kenndaten vollständig erfasst und der Prozessablauf anhand der oben genannten Kriterien modelliert, haben die Mitarbeitenden mit solch einer Prozessbeschreibung schnell und einfach alle notwendigen Informationen und Dokumente zur Hand.
Detaillierung von Prozessen
Ein Prozessmodell dient der Abstraktion des realen Sachverhalts zu bestimmten Modellierungszwecken.
Prozessmodelle können beispielsweise sehr grob modelliert werden, um zum Beispiel für strategische Überlegungen einen Überblick über die Prozesslandschaft zu geben.
Der Detaillierungsgrad wird dabei häufig mit dem Synonym der Prozesshierachie verwendet, bei der Prozesse in weitere Teilprozesse gegliedert werden.
Andere Aspekte der Detaillierung ist das Ergänzen der Teilschritte eines Prozesses mit weiteren Informationen wie Daten, Dokumente, Verantwortlichkeiten und Beschreibungen uvm.

Der Grad der Detaillierung kann dabei nur schwer verallgemeinernd vorgegeben werden, sondern sollte immer dem Verwendungszweck entsprechen. Als weitere Herausforderung stellt sich hier ein möglicherweise heterogener Personenkreis, welcher an der Modellierung beteiligt ist.
Unserer Erfahrung nach sollte über den Detaillierungsgrad der Regelfall abgedeckt werden mit allen standardisierten Informationen und Vorgaben. Innerhalb dessen kann den Verantwortlichen der Prozesse und Tätigkeiten ein nötiger Handlungs- und Gestaltungsspielraum gelassen werden.
Handelt es sich nicht mehr um einen Prozess oder Teilprozess sondern die ausführliche Beschreibung einer Tätigkeit, sollte dies als Arbeitsanweisung in einem Dokument verfasst und als Hilfsmittel im Prozess der benannten Tätigkeit zur Verfügung gestellt werden.
Was sind Stammdaten?
Stammdaten in der Prozessgestaltung
"Als Stammdaten werden Daten bezeichnet, welche Grundinformationen zu betrieblichen Objekten enthalten, welche laufend verarbeitet werden."
Es macht Sinn auch beim Aufbau eines softwaregestützten Managementsystems die Stammdaten für ein solches System zu identifizieren. Dies ermöglicht eine einheitliche Darstellung der Information sowie die Möglichkeit der Auswertung, an welchen Stellen eine bestimmte Information angegeben wurde.
Dazu gibt es weitere Informationen im Blogbeitrag zur Datenqualität.
ist ein Produkt der 
Kommentare
Kommentar von Michael Thode |
Hallo,
vielen Dank für diesen Artikel, der sehr viele wichtige Punkte anspricht.
Besonders wichtig sind meiner Meinung nach folgende zwei von Ihnen angesprochenen Punkte:
1. Verständliche Sprache - zielgruppengerecht - Im Allgemeinen werden zuviele Prozesse viel zu kompliziert formuliert, so dass die darin enthaltenen Informationen den Nutzer nicht "erreichen". Man sollte sich immer wieder vor Augen führen, dass die Prozesse nicht vom QMB, GF oder Auditor verstanden und für gut befunden werden müssen, sondern von den Personen, die diese Prozesse ausführen sollen.
2. Regelfälle, nicht Sonderfälle, abbilden (80/20-Prinzip) - Es wird viel zu häufig probiert, in einem Prozess jede mögliche Eventualität mit abzubilden. Dann kommt hier nochmal ein Schleifchen ran, da noch eine Abzweigung hinein und schon hat man einen Prozess, der zwar eine ausgerollte Tapeten füllen könnte, aber so komplex ist, dass er den Leser/Nutzer erschlägt.
Viele Grüße
Michael Thode